英文 English 法文 Fran?ais 西班牙文 Espa?ol 俄文 Russian
products-all

PVC-U给水管材管件

构筑给水?

PVC-U给水管材管件


分享:
产品介绍

PVC-U给水系列_画板 1.jpg

规格参数

PVC-U给水系列-02.jpg

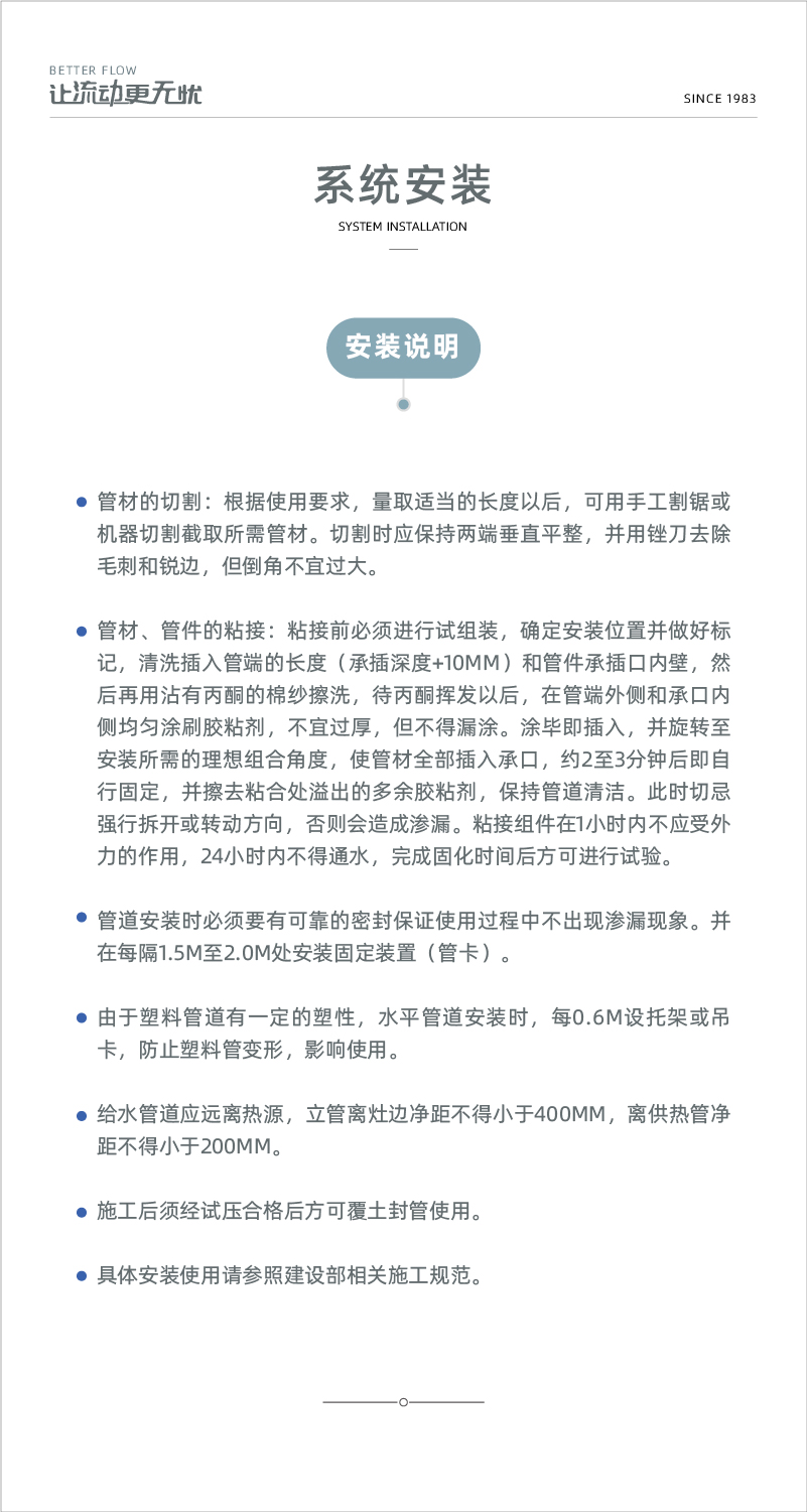
装置事项

PVC-U给水系列-03.jpg

产品手册
文件名称
上传日期
下载
【网站地图】